海角网
海角网 -海角网
海角网
学校主页
|
联系我们
|
English
主页
海角网概况
海角网简介
现任领导
历史沿革
院徽院训
机构设置
学科设置
学院荣誉
联系我们
师资队伍
教师名录
博士后
外聘专家
人才培养
本科生教育
研究生教育
成人教育
科学研究
科研概况
科研进展
科研团队
科研平台
社会服务
服务概况
校企合作
推广基地
示范推广
党群工作
党建工作
部门工会
学生工作
组织机构
学工队伍
团学组织
管理文件
奖助学金
学生工作
就业信息
光荣榜
校友工作
校友动态
校友风采
毕业合影
校友感言
纪念活动
快速通道
海角网新闻
海角网公告
您现在的位置:
主页
»
海角网公告
» 公示
公示
发布日期:2018-09-21 浏览次数:
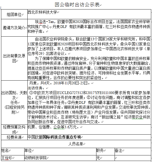
现将王全珍教授因公出国情况公示如下:
公示期自2018年9月21日至25日,如有异议,请以书面形式向国际合作与交流处反映。
海角网
2018年9月21日
编辑:0 终审:0
海角网 -海角网
海角网